Analog Devices®3110 Supercapacitor Charger
Analog Devices' 2 A buck-boost supercapacitor charger features bi-directional operation for fast charging and system backup
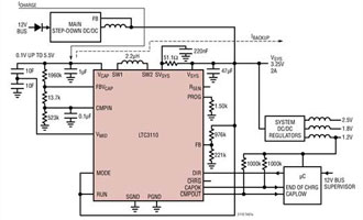
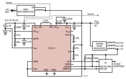
Analog Devices' LTC3110 is a 2 A bi-directional buck-boost DC/DC regulator with capacitor charger and balancer. Its wide 0.1 V to 5.5 V capacitor / battery voltage and 1.8 V to 5.25 V system backup voltage ranges make it well-suited to a wide variety of backup applications using supercapacitors or batteries. A proprietary low noise switching algorithm optimizes efficiency with capacitor/battery voltages that are above, below, or equal to the system output voltage. The LTC3110 can autonomously transition from charge to backup mode or switch modes based on an external command. Pin-selectable Burst Mode® operation reduces standby current and improves light-load efficiency, which, combined with a 1 μA shutdown current, make the LTC3110 ideally suited for backup applications. Additional features include voltage supervisors for direction control and end-of-charge, and a general purpose comparator with open-collector output for interfacing with a μC. The LTC3110 is available in thermally enhanced, low-profile 24-lead TSSOP and 4 mm × 4 mm QFN packages.
LTC3110 Supercapacitor Charger
| Kuva | Manufacturer Part Number | Kuvaus | Saatavana oleva määrä | Hinta | ||
|---|---|---|---|---|---|---|
![]() | ![]() | LTC3110EUF#PBF | IC BATT CHG SUPERCAP 24QFN | 869 - Immediate | $11.32 | Näytä tiedot |
![]() | ![]() | LTC3110IUF#PBF | IC BATT CHG SUPERCAP 24QFN | 455 - Immediate | $12.07 | Näytä tiedot |
![]() | ![]() | LTC3110EFE#PBF | IC BATT CHG SUPERCAP 24TSSOP | 292 - Immediate | $12.35 | Näytä tiedot |
![]() | ![]() | LTC3110IFE#PBF | IC BATT CHG SUPERCAP 24TSSOP | 62 - Immediate | $13.35 | Näytä tiedot |








