Hyödynnä RTD-lämpötila-anturien etuja ilman monimutkaista rajapintaa
Julkaisija DigiKeyn kirjoittajat Pohjois-Amerikassa
2020-07-07
Lämpötila on maailman yleisimmin mitattu parametri terveydenhuollosta, instrumentaatiosta, LVI-alalta ja autoteollisuudesta aina esineiden internetiin (IoT). Monissa sovelluksissa on ratkaisevan tärkeää, että lämpötilan mittauksen tarkkuus, täsmällisyys ja toistettavuus ovat sopivassa tasapainossa. Vastuslämpömittari eli resistanssiin perustuva lämpötilailmaisin (RTD) on yleinen ratkaisu, jossa käytetään yleensä puhtaasta tai lähes puhtaasta platinasta valmistettua tarkkuusmetallielementtiä. Platinaperustaisen anturin siirtofunktio lämpötilasta vastusarvoon tunnetaan tarkasti, ja tulokset ovat toistettavissa. RTD-antureita käytetäänkin laajalti tieteessä ja instrumentoinnissa.
Tämän yksinkertaiselta vaikuttavan kaksiliittimellisen anturin tehokas hyödyntäminen lämpötilan määrittämiseksi edellyttää kuitenkin sen eri käyttötapojen ja vastusarvon mittaamisen ymmärtämistä. Moniin sovelluksiin tarvitaan lisäksi useita RTD-antureita, joten myös rajapinnan ja virtapiirien täytyy sopia käyttötarkoitukseen.
Suunnittelijat tarvitsevatkin RTD-antureille suunniteltuja komponentteja, jotka käsittelevät ja ratkaisevat RTD-anturien luontaiset erityispiirteet. Tässä artikkelissa kerrotaan, miten RTD-anturien käyttöä voidaan helpottaa Texas Instruments-, Maxim Integrated- ja Analog Devices ‑yhtiöiden mikropiirien sekä Microchip Technology ‑yhtiön arviointialustan avulla.
Miten RTD-anturit toimivat
RTD-anturit muistuttavat jossakin määrin termistoria ja niiden toimintaperiaate on petollisen yksinkertainen. Anturi on platinasta valmistettu lanka tai ohut kalvo, johon on toisinaan yhdistetty rodiumin kaltaisia muita jalometalleja. Sillä on tunnettu nimellisvastus ja sen vastus kasvaa lämpötilan kasvaessa (sillä on siis positiivinen lämpötilakerroin (PTC)). RTD-anturien nimellisvastukset vaihtelevat. Yleisimpiä antureita ovat Pt100 ja Pt1000 (kirjoitetaan myös muodossa PT100 ja PT1000), jolloin niiden nimellisvastus lämpötilassa 0 ⁰C on 100 ohmia (Ω) ja 1000 Ω.
Anturi rakennetaan usein kiertämällä platinalankaa lasisen tai keraamisen tuen ympärille tai ohutkalvotekniikalla (kuva 1). Vastuslämpömittareita käytetään laajalti ja niiden on oltava vaihdettavissa, minkä vuoksi kansainvälisessä DIN EN 60751 ‑standardissa (2008) määritellään platinalämpötila-anturien sähkötekniset ominaisuudet yksityiskohtaisesti. Standardin taulukoissa on esitetty vastuksen suhde lämpötilaan, toleranssit, käyrät sekä lämpötila-alueet.
 Kuva 1: Nämä vastuslämpömittarit on valmistettu ohutkalvo-, lasi- ja keraamitekniikoilla (vasemmalta oikealle). (Kuvan lähde: WIKA Alexander Wiegand SE & Co. KG)
Kuva 1: Nämä vastuslämpömittarit on valmistettu ohutkalvo-, lasi- ja keraamitekniikoilla (vasemmalta oikealle). (Kuvan lähde: WIKA Alexander Wiegand SE & Co. KG)
Tavallisten platinavastuslämpömittarien toiminta-alue on -200 ⁰C ... +800 ⁰C. Niiden tärkeimpiä ominaisuuksia ovat hyvä stabiilius, toistettavuus ja tarkkuus, jos niitä käytetään sopivalla virta- tai jännitelähteellä. Vastusarvo mitataan liittimien välisen jännitteen perusteella sopivalla analogisella etuastepiirillä (AFE), joka linearisoi mitatut jännitearvot parhaan tarkkuuden saavuttamiseksi.
RTD-anturien resistanssi muuttuu melko dramaattisesti lämpötilan mukaan, minkä ansiosta ne soveltuvat erittäin tarkkaan mittaamiseen. Tavallisen Pt100-anturin vastus muuttuu siten, että lämpötilassa -200 ⁰C vastusarvo on noin 25 Ω ja lämpötilassa +800 ⁰C noin +375 Ω. Lämpötilavälin 0 °C ... +100 °C keskimääräistä kaltevuutta sanotaan alfaksi (α) eli lämpötilakertoimeksi, jonka arvoon vaikuttavat platinan epäpuhtaudet ja niiden pitoisuudet. Kaksi yleisintä alfa-arvoa ovat 0,00385055 ja 0,00392.
RTD-antureita on saatavana tuhansia eri malleja lukuisilta eri valmistajilta. Yksi esimerkki on Vishay Beyschlag PTS060301B100RP100, 100 Ω platina-RTD, jonka perustarkkuus on ±0,3 % ja lämpötilakerroin ±3850 ppm/°C. Anturi on pakattu 0603-pintaliitoskoteloon. Se kuuluu PTS-sarjaan, jonka 100 Ω, 500 Ω ja 1000 Ω:n lyijyttömät RTD-anturit on pakattu 0603-, 0805- ja 1206-pintaliitoskoteloihin. Laitteet valmistetaan homogeenisesta platinakalvosta, joka on kerrostettu laadukkaalle keraamiselle perusmateriaalille ja vakioitu oikeaan lämpötilakertoimeen ja stabiiliuteen. Anturielementtien suojakalvo suojaa niitä sähköisiltä, mekaanisilta ja ympäristön vaikutuksilta, ja laitteet täyttävät kaikkien sovellettavien IEC- ja DIN-standardien suorituskykyä ja vaatimustenmukaisuutta koskevat vaatimukset. Pienikokoinen 0603-pakettia käyttävä 100 Ω:n laite tarjoaa ilmassa nopean alle kahden sekunnin vasteajan, jolloin sen vastusarvo on 90 %:n sisällä lopullisesta vastuksen arvostaan.
RTD-antureiden linearisointi
RTD-anturit ovat melko lineaarisia, mutta niissä esiintyy silti kaarevaa, monotonista poikkeamaa. Jos sovelluksessa riittää yhden tai muutaman asteen tarkkuus, RTD-siirtofunktiota ei ehkä tarvitse linearisoida, koska poikkeama on melko pieni (kuva 2). Esimerkiksi lämpötila-alueella -20 ⁰C ... +120 ⁰C ero on alle ±0,4 ⁰C.
 Kuva 2: Pt100 RTD-anturin vastusarvo vs. lämpötila sekä suoran viivan approksimaatio alueelle 0 °C ... +100 °C. (Kuvan lähde: Maxim Integrated)
Kuva 2: Pt100 RTD-anturin vastusarvo vs. lämpötila sekä suoran viivan approksimaatio alueelle 0 °C ... +100 °C. (Kuvan lähde: Maxim Integrated)
RTD-antureita käytetään kuitenkin usein tarkkuussovelluksissa, joissa vaadittava tarkkuus on vähintään asteen kymmenesosa. Tällöin linearisointi on tarpeellista. Linearisointi voidaan toteuttaa laskennallisesti ohjelmistossa tai katsomalla taulukosta. Erittäin tarkkaan linearisointiin käytetään Callendar-Van Dusen-yhtälöä:
 
missä T = lämpötila (°C); R(T) = vastusarvo lämpötilassa T; R0 = vastusarvo lämpötilassa T = 0 °C; ja jossa A, B ja C ovat RTD-kohtaisia vakioita.
Jos α = 0,00385055, RTD-anturia koskevassa DIN-standardissa määritetään Callendar-Van Dusen-yhtälön kertoimien A, B ja C arvot seuraavasti:
A = 3,90830 x 10-3,
B = -5,77500 x 10-7 ja
C = -4,18301 x 10-12 lämpötila-alueella -200 °C ... 0 °C, ja C = 0 lämpötila-alueella 0 °C ... +850 °C (tässä etuna on polynomin sieventäminen yksinkertaisemmaksi toisen asteen yhtälöksi).
RTD-anturin kytkennät
Koska RTD on passiivinen kaksijohtiminen vastus, sen rajapinnan ohjaus- ja mittauspiirit ovat periaatteessa yksinkertaisia. Vastus voidaan kytkeä jännite- tai virtalähteeseen. Yksinkertaisimmassa perusmuodossa RTD-anturin johtimet kytketään jännitelähteeseen. Sen kanssa sarjaan kytketään stabiili, tunnettu vastus (RREF), jonka nimellisarvo on yleensä sama kuin RTD-anturin (kuva 3). Nämä muodostavat tavallisen jännitteenjakopiirin. Jännite mitataan RTD-anturin ja sarjaan kytketyn vastuksen yli, ja RTD-anturin vastusarvo lasketaan sen jälkeen yksinkertaisilla jännitteenjakolaskelmilla. Tarkkuutta voidaan parantaa mittaamalla jännite tunnetun vastuksen yli ja sen lisäksi jännite RTD-anturin yli.
 Kuva 3: Tässä yksinkertaistetussa RTD-anturin signaalinparannuspiirissä käytetään RTD-anturin kanssa sarjaan kytkettyä tunnettua referenssivastusta (RREF) sekä virtalähdettä. RTD-anturin vastus lasketaan mittaamalla jännite RTD-anturin yli ja jännite referenssivastuksen yli. (Kuvan lähde: Maxim Integrated)
Kuva 3: Tässä yksinkertaistetussa RTD-anturin signaalinparannuspiirissä käytetään RTD-anturin kanssa sarjaan kytkettyä tunnettua referenssivastusta (RREF) sekä virtalähdettä. RTD-anturin vastus lasketaan mittaamalla jännite RTD-anturin yli ja jännite referenssivastuksen yli. (Kuvan lähde: Maxim Integrated)
Vaikka tämä on yksinkertainen ratkaisu, siinä on monia mahdollisia epätarkkuuden lähteitä, kuten lähdejännitteen vaihtelu, referenssivastuksen lämpötilakerroin, kytkentäjohdon virta-vastus-häviö (IR) ja jopa kuparisten kytkentäjohtimien lämpötilakerroin, joka on noin +0,4 %/˚C. Näiden virhelähteiden vaikutuksen pienentämiseksi RTD-antureita käytetäänkin usein Wheatstonen siltakonfiguraatiossa, jossa mittaus tapahtuu suhteellisesti.
Siltaan ja jänniteohjaimeen perustuvassa ratkaisussa on kuitenkin omat heikkoutensa. Sillan kaltaisella suhdemittausjärjestelmällä on oma tunnettu epälineaarisuutensa, joka on riippumaton sillan elementtien epälineaarisuudesta. Tämä suhde on näin ollen otettava huomioon RTD-elementin epälineaarisuutta korjaavissa laskelmissa, mikä tekee algoritmista monimutkaisemman ja kasvattaa prosessointikuormaa.
Tämän ja muiden syiden vuoksi RTD-antureita käytetäänkin lähes aina virtalähteen kanssa. Tällöin käyttötilannetta pystytään hallitsemaan täydellisesti ja käytettävissä on keinoja, joiden avulla kytkentäjohtimien jännitehäviötä ja lämpötilaan liittyviä muutoksia pystytään kompensoimaan suoremmin. Sovelluksesta sekä RTD-anturin ja sen analogisen etuasteen välisestä etäisyydestä riippuen suunnittelijat voivat käyttää kahden, kolmen tai neljän johtimen kytkentöjä tai neljää johdinta silmukan kanssa (kuva 4).
 Kuva 4: RTD-anturin ja analogisen etuasteen kytkennässä voidaan käyttää kahta, kolmea tai neljää johdinta. Viimeisessä näistä vaihtoehdoista voidaan käyttää neljän johtimen parikytkentää tai erillistä kahden johtimen silmukkaa. (Kuvan lähde: Texas Instruments)
Kuva 4: RTD-anturin ja analogisen etuasteen kytkennässä voidaan käyttää kahta, kolmea tai neljää johdinta. Viimeisessä näistä vaihtoehdoista voidaan käyttää neljän johtimen parikytkentää tai erillistä kahden johtimen silmukkaa. (Kuvan lähde: Texas Instruments)
Kahden johtimen kytkentä on yksinkertaisin, vie vähiten tilaa ja maksaa vähiten. Sillä saadaan kuitenkin tarkkoja tuloksia vain siinä tapauksessa, että Pt100 RTD -anturin ja AFE-piirin kytkemisessä käytettävien johtimien vastus on erittäin pieni, alle muutamia milliohmeja (mΩ), jolloin johtimen vastus ei ole merkittävä suhteessa RTD-anturin vastukseen. Tämä rajoittaa välimatkan tyypillisesti noin 25 senttimetriin (cm), mutta siihen vaikuttaa myös johtimien koko – johtimet ovat fyysisen asennuskonfiguraation ja rajoitusten vuoksi yleensä ohuita. Jännitehäviö voidaan tietenkin korjata myös laskennallisesti. Tämä kuitenkin lisää kompleksisuutta etenkin siinä tapauksessa, että lämpötila vaikuttaa kytkentäjohtimen vastukseen.
Kolmen johtimen kytkentä soveltuu paremmin pidemmille, enintään noin 30 metrin (m) etäisyyksille. Piiri valvoo silloin virtasilmukan yhtä puolta Kelvin-liitoksella, mittaa silmukan vastuksen jännitehäviötä ja kompensoi sen. Tässä menetelmässä oletetaan, että ei-Kelvin-johtimen jännitehäviö on sama kuin Kelvin-johtimen puolella.
Neljän johtimen ratkaisussa Kelvin-valvonnalla seurataan RTD-anturin virtasilmukan molempia puolia. Johtimen vastuksen vaikutus pystytään poistamaan tällä ratkaisulla tarkasti virtalähdejohtimien eroista riippumatta. Tässä etäisyys voi olla jopa satoja metrejä, mutta siinä tarvitaan eniten materiaalia ja siinä johtimet ovat paksuimmat.
Silmukallisessa neljän johtimen ratkaisussa suunnittelijan käytettävissä on useita tapoja mitata silmukassa tapahtuvaa häviötä. Silmukan kytkentäjohtimien vastusarvo voidaan mitata yksinkertaisena vastuksena erillään varsinaisesta RTD-silmukasta, jos kaksi ylimääräistä johdinta ovat samanlaiset kuin RTD-anturin johtimet. Tässä ratkaisussa asennus ja laskutoimitukset saattavat vaikuttaa suoraa Kelvin-järjestelyä monimutkaisemmilta, mutta käytännössä on olemassa tapauksia, joissa on Kelvin-kytkentöjen tekeminen RTD-anturiin on fyysisesti hankalaa. Tätä ratkaisua ei kuitenkaan käytetä moderneissa asennuksissa kovin yleisesti, koska asianmukaisesti toteutetuilla ja kalibroiduilla neljän ja jopa kolmen johtimen ratkaisuilla pystytään saavuttamaan yhtä hyvät tulokset.
Huomaa, ettei RTD vaikuta päätökseen käyttää kahden, kolmen tai neljän johtimen kytkentää, ja kaikkien vaihtoehtojen kanssa voidaan käyttää mitä tahansa RTD-anturia, kunhan tila ja saavutettavuus riittävät fyysisten kytkentöjen tekemiseen. Fyysisesti pienikokoisissa järjestelmissä johdinnipun massa saattaa kuitenkin aiheuttaa muutoksia lämpömassassa ja lisätä lämpöaikavakioita. Yleisesti ottaen mittausjärjestelmän terminen massa kannattaa pitää mahdollisimman pienenä suhteessa mitattavaan massaan.
Kytkentäjohtimien ja signaalin eheyden ongelmat ulottuvat pelkkää tasavirtavastusarvoa pidemmälle. Kohina on yleinen ongelma ja vaikka lämpötila muuttuu ilmiönä useimpiin kohinasignaaleihin verrattuna suhteellisen hitaasti, kohina voi kuitenkin häiritä signaalia analogisessa etuasteessa, jos sitä esiintyy juuri sillä hetkellä, kun jännitettä RTD-anturin yli mitataan tai sitä muunnetaan. Ääritapauksissa kohina saattaa saturoitua etuasteeseen ja ”sokaista” sen muutamaksi millisekunniksi (ms), ennen kuin saturaatio menee ohi.
Tämän ja muiden syiden vuoksi RTD-anturin tunnistusjohtimet pitäisi balansoida (pituussuuntaisesti) yhtä suurella impedanssilla maahan, jos johtimet ovat suunnilleen yhtä metriä pidempiä. Yhdensuuntaisissa johtimissa on nimittäin todennäköisesti yhteismuotoinen jännite (CMV) ja kohinaa, mutta AFE:n differentiaalinen etuaste voi torjua ne. Jos johtimia ei kuitenkaan ole balansoitu, piiri muuntaa osan yhteismuotoisesta signaalista balansoimattomaksi signaaliksi, jota analogisen etuasteen differentiaalinen tulo ei torju.
Lämpötila-anturin valinta: Pt100 vs. Pt1000
Koska yleisimmistä RTD-antureista on saatavana sekä 100 Ω:n että 1000 Ω:n versiot (lämpötilassa 0 ⁰C), ilmeinen kysymys onkin kumpi tulisi valita. Kuten aina, eri ominaisuuksien merkitykset vaihtelevat sovelluskohtaisesti eikä yhtä oikeaa vastausta ole. Huomaa, että ominaiskäyrän lineaarisuus, käyttölämpötila-alue ja vasteaika ovat Pt100- ja Pt1000-antureissa aivan tai lähes samat, ja lisäksi myös niiden vastusarvon lämpötilakertoimet ovat samat.
Pt100 RTD-anturin nimellisvastus on pienempi, minkä takia sitä voidaan käyttää kahden johtimen ratkaisuna vain lyhyillä matkoilla, koska johtimen vastus on RTD-anturin vastukseen verrattuna merkittävä. Pt1000-anturi taas sopii paremmin pidempiin kahden johtimen ratkaisuihin, koska johtimen vastus on suhteessa paljon pienempi kuin Pt1000-anturin vastus.
Koska Pt1000 RTD -anturin vastusarvo on suurempi, se vaatii Ohmin lain (V = IR) mukaisesti vähemmän virtaa halutun jännitteen tuottamiseksi vastuksen yli. Pelkkä 1 milliampeerin (mA) virta tuottaa 1 voltin jännitehäviön lämpötilassa 0 ⁰C, ja jännite kasvaa tuosta arvosta lämpötilan noustessa.
Suuremmilla jännitteillä saattaa kuitenkin olla ei-toivottu vaikutus, jos RTD-anturin jännite ylittää AFE:n etuasteen korkeissa lämpötiloissa. Lisäksi virtalähteen täytyy olla riittävän joustava kiinteän virta-arvon syöttöön vastuksen läpi. Esimerkiksi 1 mA 1 000 Ω:n läpi vaatii virtalähteeltä hieman yli 1 voltin jännitteen, mutta kun RTD kuumenee ja sen vastusarvo kasvaa, virtalähteen jännitteen on mukauduttava tähän samassa suhteessa. Näin ollen kun RTD-anturin vastusarvo on korkea, virtalähteen jännitetason on oltava korkeampi riittävän virran tuottamiseksi.
Pt1000-anturin pieni virrankulutus halutun jännitehäviön saamiseksi tarjoaa kaksi etua. Ensinnäkin tehoa tarvitaan vähemmän, jolloin paristo tai akku kestää pidempään. Toiseksi RTD kuumenee virran vuoksi vähemmän, mikä saattaa vaikuttaa huomattavasti mittaustarkkuuteen. Hyviin suunnitteluperiaatteisiin kuuluu sellaisen virtatason käyttö, joka kuumentaa anturia mahdollisimman vähän. Näin jännitehäviö ja siten myös RTD-anturin resoluutio on riittävä.
Pt100 RTD -anturille on kuitenkin edelleen käyttöä. Sitä käytetään teollisuudessa varsin laajasti yhteensopivuuden vuoksi ja sovelluksissa, joissa johtimen pituudella, pienellä tehontarpeella ja virran aiheuttamalla kuumenemisella ei ole suurta merkitystä. Pt100 RTD-ratkaisujen alhaisempi impedanssi ei myöskään ole yhtä herkkä kohinalle kuin Pt1000 RTD-ratkaisujen, joissa silmukan impedanssi on luontaisesti kymmenen kertaa suurempi.
Sähköteknisten seikkojen lisäksi on otettava huomioon myös mekaanisia tekijöitä. Pt100-antureita on saatavana sekä johtimesta valmistettuina että ohutkalvorakenteisina, joten niiden fysikaaliset ominaisuudet vaihtelevat. Pt1000 RTD -antureita on yleensä saatavana vain ohutkalvoversioina.
Huomaa, että korkeampaa tarkkuutta vaativissa sovelluksissa saatetaan tarvita lisätoimenpiteitä, joilla minimoidaan virrasta johtuvasta RTD-anturin kuumenemisesta aiheutuva virhe. Yksi mahdollisuus on syöttää RTD-anturille virtapulsseja ja mitata jännite pulssijakson aikana. Kuumenemisesta johtuva virhe on sitä pienempi mitä lyhyempi pulssin käyttöjakso on. Tämä lähestymistapa vaatii kuitenkin hieman sofistikoituneemman rajapinnan, jonka avulla pulssien ajoitusta ja käyttöjaksoa voidaan hallita asianmukaisesti. Lisäksi jännitteen lukeminen täytyy synkronoida pulssien kanssa.
Mikropiirit yksinkertaistavat RTD-rajapinnan
RTD näyttää muiden vastuspohjaisten lämpötilan tunnistuskomponenttien tapaan yksinkertaiselta ja myös sen käytön tulisi olla yksinkertaista. Sehän on vain kaksinapainen vastus, ilman mainittavia loispiirejä, lämpötilamittauksen suhteellisen hidasliikkeisessä maailmassa. Olemme kuitenkin huomanneet aivan samoin kuin termistorien ja monien muiden perusanturien kohdalla, että tämän muuntimen käyttäjät joutuvat ottamaan huomioon lukuisia seikkoja, kuten ohjaus, linearisointi, kalibrointi sekä johtimen kompensointi – ja tilanne muuttuu monimutkaisemmaksi, kun käytössä on useampi RTD. Niin käy usein.
Mikropiirivalmistajat ovat kehittäneet RTD-rajapintaan liittyvien ongelmien ratkaisemiseksi sovelluskohtaisia mikropiirejä, jotka helpottavat sekä etuasteen RTD-anturiin päin suuntautuvan analogisen puolen että vakioidun lähdön kytkemistä. Saatavana on jopa ratkaisuja, joihin kuuluu täydellinen prosessoriyhteensopiva digitaalinen rajapinta. Esimerkiksi Texas Instruments OPA317IDBVT -operaatiovahvistin käyttää RTD-anturin perusliitäntään valmistajakohtaista autokalibrointitekniikkaa, joka tarjoaa samanaikaisesti alhaisen offset-jännitteen (tyypillisesti 20 mikrovolttia (μV), enintään 90 μV) lähes olemattoman ryömimisen ajan ja lämpötilan muuttuessa. Myös biasvirta on lähes nolla. Operaatiovahvistin ei näin ollen ”kuormita” RTD-anturia eikä vaikuta siihen, vaan on sekä ”näkymätön” että yhdenmukainen. Operaatiovahvistin toimii yksipuolisella 1,8 V – 5,5 V:n tai kaksipuolisella ±0,9 V – ±2,75 V:n käyttöjännitteellä. Se sopii enintään 35 μA:n lepovirtansa ansiosta erityisen hyvin paristo- tai akkukäyttöisiin sovelluksiin.
Tämän operaatiovahvistimen ominaisuuksiin kuulu mahdollisuus konfiguroida se käyttämään erittäin lähellä maata olevia signaaleja, kuten ”kylmää” RTD-anturia, jonka virtataso on alhainen ja jossa myös jännite vastuksen yli on pieni. Monet yksipuolista käyttöjännitettä käyttävät operaatiovahvistimet taas joutuvat vaikeuksiin, kun tulo- ja lähtösignaalit lähestyvät 0 volttia eli lähdön jännitealueen alarajaa. Vaikka laadukas yksipuolista käyttöjännitettä käyttävä operaatiovahvistin saattaa päästä lähelle maatasoa, se ei kuitenkaan välttämättä saavuta sitä. OPA317IDBVT-piirin lähtö voidaan ohjata yksipuolisen käyttöjännitteen maatasoon ja jopa hieman sen alle lisäämällä järjestelmään toinen vastus sekä toinen jännitelähde, jonka jännite on negatiivisempi kuin operaatiovahvistimen negatiivinen tulojännite (kuva 5). Alasvetovastuksen lisääminen lähdön ja negatiivisen jännitelähteen välille antaa mahdollisuuden ohjata lähtö normaalia alemmas.
 Kuva 5: Kun OPA317IDBVT-piiriin lisätään alasvetovastus (RP) ja ylimääräinen negatiivinen jännitelähde, se pystyy käsittelemään maan potentiaalia lähellä olevia signaaleja. (Kuvan lähde: Texas Instruments)
Kuva 5: Kun OPA317IDBVT-piiriin lisätään alasvetovastus (RP) ja ylimääräinen negatiivinen jännitelähde, se pystyy käsittelemään maan potentiaalia lähellä olevia signaaleja. (Kuvan lähde: Texas Instruments)
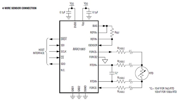
Jos siirrytään hieman eteenpäin tavallisista analogisella rajapinnalla varustetuista operaatiovahvistimista, Maxim Integrated MAX31865 on helppokäyttöinen vastus-digitaalimuunnin, joka on optimoitu Pt100 ja Pt1000 RTD-antureille (kuva 6). Mikropiiri on saatavana pienikokoisessa 20 johtimen TQFN- ja SOIC-kotelossa, ja se voidaan määrittää kahden, kolmen tai neljän johtimen RTD-rajapinnoille. Prosessoripuolelle se tarjoaa SPI-yhteensopivan rajapinnan.
 Kuva 6: Maxim Integrated MAX31865 RTD-digitaalimuuntimessa on analoginen rajapinta, digitoija sekä SPI-lähtö kahden, kolmen tai neljän johtimen RTD-antureille. (Kuvan lähde: Maxim Integrated)
Kuva 6: Maxim Integrated MAX31865 RTD-digitaalimuuntimessa on analoginen rajapinta, digitoija sekä SPI-lähtö kahden, kolmen tai neljän johtimen RTD-antureille. (Kuvan lähde: Maxim Integrated)
Yksi ulkoinen vastus määrittää käytettävän RTD-anturin herkkyyden ja tarkka 15-bittinen delta-sigma-ADC muuntaa RTD-vastusarvon ja referenssivastuksen suhteen digitaaliseen muotoon. Sen nimellislämpötilaresoluutio on 0,03125 ⁰C ja tarkkuus 0,5 ⁰C kaikissa käyttöolosuhteissa ja ääritilanteissa.
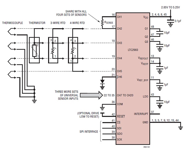
Monissa lämpötilan mittaussovelluksissa joudutaan käyttämään testijärjestelyn täydelliseen instrumentointiin myös muita lämpötila-antureita useiden RTD-anturien lisäksi. Analog Devices LTC2983 -anturi-digitaalimuunnin on tällaisiin sovelluksiin ja digitaalisiin lämpötilan mittausjärjestelmiin tarkoitettu erittäin tarkka mikropiiri, joka tukee lukuisia antureita ja vaihtoehtoja. Se pystyy käsittelemään jopa 20 anturikanavaa, joissa voidaan käyttää sekaisin kahden, kolmen ja neljän johtimen RTD-antureita, lämpöpareja, termistoreita ja jopa diodeja (kuva 7). Mikropiiriin voidaan ohjelmoida anturin tyyppi ja haluttu viritys, minkä jälkeen se käyttää näille antureille sisäisiä vakiokertoimia. Lisäksi se tukee käyttäjän määrittämiä räätälöityjä kertoimia.
 Kuva 7: Analog Devices LTC2983 -piirin 20 yleistuloon voi kytkeä sekaisin tarpeen mukaan lämpöpareja, kahden, kolmen tai neljän johtimen RTD-antureita, termistoreita ja lämpöantureina käytettäviä diodeja. (Kuvan lähde: Analog Devices)
Kuva 7: Analog Devices LTC2983 -piirin 20 yleistuloon voi kytkeä sekaisin tarpeen mukaan lämpöpareja, kahden, kolmen tai neljän johtimen RTD-antureita, termistoreita ja lämpöantureina käytettäviä diodeja. (Kuvan lähde: Analog Devices)
Se tarjoaa tulokset digitaalisesti SPI-rajapinnan kautta (°C tai °F). Tarkkuus on 0,1 °C ja resoluutio 0,001 °C. Laite toimii yhdellä 2,85–5,25 voltin käyttöjännitteellä ja siinä on kullekin lämpötila-anturin tyypille sopivat viritysvirtalähteet ja viantunnistuspiirit sekä lämpöparien kylmäliitoksen kompensointi.
Microchip Technology tarjoaa TMPSNS-RTD1 Pt100 RTD ‑arviointialustan RTD-datanhankintaratkaisuille, joissa halutaan luoda täysin räätälöity piiri keksimättä kuitenkaan pyörää uudelleen. Alusta tukee kahta RTD-anturia ja käyttäjä voi määrittää tärkeimmät toimintaparametrit, kuten RTD-virran (kuva 8).
 Kuva 8: Microchip Technology TMPSNS-RTD1 Pt100 RTD ‑arviointialusta tukee kahta RTD-anturia ja antaa käyttäjälle mahdollisuuden määrittää tärkeimmät toimintaparametrit. (Kuvan lähde: Microchip Technology)
Kuva 8: Microchip Technology TMPSNS-RTD1 Pt100 RTD ‑arviointialusta tukee kahta RTD-anturia ja antaa käyttäjälle mahdollisuuden määrittää tärkeimmät toimintaparametrit. (Kuvan lähde: Microchip Technology)
Arviointialustan lohkokaaviosta käy ilmi, miten se kokoaa koko RTD-rajapintakanavan toiminto kerrallaan, jotta käyttäjät pystyvät ymmärtämään piiriä ja mukauttamaan sitä tarpeen mukaan (kuva 9). Alusta sisältää RTD-anturin, minkä lisäksi siihen voidaan yhdistää toinen kahden, kolmen tai neljän johtimen Pt100 RTD sekä vähävirtainen virransyöttö, joka minimoi kuumenemisen. RTD-anturin yli vaikuttava jännite vahvistetaan MCP6S26-PGA-vahvistimella. PGA vahvistaa RTD-jännitteen ja tarjoaa käyttäjälle mahdollisuuden ohjelmoida vahvistimen vahvistus digitaalisesti sekä laajentaa anturin lähtöaluetta. Lisäksi alustan differentiaalivahvistin ohjaa 12-bittistä analogia-digitaalimuunninta (ADC). Lopuksi mikrokontrolleri lukee muuntimen lähtödatan SPI-rajapinnan kautta ja lähettää datan USB-rajapinnan kautta isäntätietokoneelle.
 Kuva 9: TMPSNS-RTD1 Pt100 RTD ‑arviointialustan lohkokaaviossa on esitetty AFE ja siihen liittyvän RTD-anturin virityksen/tunnistuksen signaalipolku SPI-rajapinnan kautta. (Kuvan lähde: Microchip Technology)
Kuva 9: TMPSNS-RTD1 Pt100 RTD ‑arviointialustan lohkokaaviossa on esitetty AFE ja siihen liittyvän RTD-anturin virityksen/tunnistuksen signaalipolku SPI-rajapinnan kautta. (Kuvan lähde: Microchip Technology)
Alustan käyttöopas sisältää täydelliset asennus- ja määritystiedot sekä vaiheittaiset ohjeet intuitiivisen PC-pohjaisen graafisen käyttöliittymän (GUI) käyttöön. Käyttäjät voivat GUI:n avulla määrittää esimerkiksi näytteiden lukumäärän, näytteenottonopeuden, PGA-vahvistuksen, sisäisen RTD-anturin virran sekä ulkoisen RTD-anturin virran (kuva 10).
 Kuva 10: Käyttäjät voivat säätää tärkeimpiä toimintapisteitä ja arvioida niiden vaikutusta TMPSNS-RTD1 Pt100 RTD ‑arviointialustan mukana toimitetun PC-pohjaisen graafisen käyttöliittymän kautta. (Kuvan lähde: Microchip Technology)
Kuva 10: Käyttäjät voivat säätää tärkeimpiä toimintapisteitä ja arvioida niiden vaikutusta TMPSNS-RTD1 Pt100 RTD ‑arviointialustan mukana toimitetun PC-pohjaisen graafisen käyttöliittymän kautta. (Kuvan lähde: Microchip Technology)
Dokumentaation viimeistelevät käyttöoppaan yksityiskohtainen osaluettelo, piirikaavio, piirilevyn ylä- ja alapuolen asettelut sekä silkkipainatukset.
Yhteenveto
Lämpötilan mittaaminen on perustoiminto, jossa käytetään yleisesti suosittua RTD-anturia, vaikka sen asianmukainen käyttö voi olla petollisen monimutkaista. Kun sen ohjaamiseen ja mittaamiseen käytetään sopivia piirejä, se pystyy kuitenkin tarjoamaan erinomaisen tarkkuuden ja toistettavuuden laajalla lämpötila-alueella. Aivan kuten kaikkien suorituskykyisten anturien kohdalla, ihanteellinen suorituskyky edellyttää laitteen ominaisuuksien ymmärtämistä. Kuten artikkelissa osoitetaan, käyttäjät voivat rakentaa RTD-pohjaisia järjestelmiä luotettavasti ja saavuttaa ylivoimaisen suorituskyvyn käyttämällä mikropiirejä, joiden toimintojen integrointiaste vaihtelee.
 
            
        Disclaimer: The opinions, beliefs, and viewpoints expressed by the various authors and/or forum participants on this website do not necessarily reflect the opinions, beliefs, and viewpoints of DigiKey or official policies of DigiKey.
 
                 
                 
                 
 
 
 
 Asetukset
        Asetukset
     Nopea toimitus
                                    Nopea toimitus
                                 Ilmainen toimitus
                                    Ilmainen toimitus
                                 Incoterms
                                    Incoterms
                                 Maksutyypit
                                    Maksutyypit
                                






 Markkinapaikan tuote
                                    Markkinapaikan tuote
                                 
            






 
                 
                     
                                 
                                 
                         
                                 
                                 
                                 
                                 
                                 
                                 
                                 Suomi
Suomi