MAX256 3 W H-Bridge Transformer Driver for Isolated DC/DC Converters
Integrated primary-side controller and H-bridge driver for isolated power-supply circuits from Analog Devices
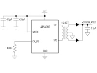
Analog Devices' MAX256 is an integrated primary-side controller and H-bridge driver for isolated power-supply circuits. The device contains an on-board oscillator, protection circuitry, and internal FET drivers to provide up to 3 W of power to the primary winding of a transformer. The MAX256 can be operated using the internal programmable oscillator or can be driven by an external clock for improved EMI performance. Regardless of the clock source being used, an internal flip-flop stage guarantees a fixed 50% duty cycle to prevent DC current flow in the transformer.
The MAX256 operates from a single-supply voltage of 5 V or 3.3 V, and includes under-voltage lockout for controlled startup. The device prevents cross-conduction of the H-bridge MOSFETs by implementing break-before-make switching. Thermal shutdown circuitry provides additional protection against damage due to over-temperature conditions. The MAX256 is available in the 8-pin thermally-enhanced SO package. The device is specified for the automotive (-40°C to 125°C) temperature range.
- Provides up to 3 W to the transformer in isolated power supplies
- Single-supply 5 V or 3.3 V operation
- Internal resistor-programmable oscillator mode
- External clock mode with watchdog
- Disable mode
- Undervoltage lockout
- Thermal shutdown
- Industrial process control
- Isolated communications links
- Isolated power supplies
- Medical equipment
- Telecommunications
Transformer Driver
| Kuva | Manufacturer Part Number | Kuvaus | Saatavana oleva määrä | Hinta | ||
|---|---|---|---|---|---|---|
![]() | ![]() | MAX256ASA+ | IC HALF BRIDGE DRIVER 1A 8SOIC | 795 - Immediate 28600 - Factory Stock | $9.54 | Näytä tiedot |
Reference Designs/Evaluation Boards
| Kuva | Manufacturer Part Number | Kuvaus | Saatavana oleva määrä | Hinta | ||
|---|---|---|---|---|---|---|
![]() | MAXREFDES11# | EVAL BOARD FOR MAX11100 | 1 - Immediate 51 - Factory Stock | $43.13 | Näytä tiedot | |
![]() | MAXREFDES4# | EVAL BOARD FOR MAX11100 | 5 - Immediate 30 - Factory Stock | $83.74 | Näytä tiedot | |
![]() | ![]() | MAXREFDES5# | EVAL BOARD FOR MAX1301 | 3 - Immediate 13 - Factory Stock | $107.40 | Näytä tiedot |
![]() | ![]() | MAXREFDES7# | EVAL BOARD FOR MAX256 MAX1659 | 0 - Immediate 6 - Factory Stock | $145.68 | Näytä tiedot |
![]() | ![]() | MAXREFDES8# | EVAL BOARD FOR MAX256 MAX1659 | 1 - Immediate 6 - Factory Stock | $145.68 | Näytä tiedot |








