Orders are typically delivered to Finland within 48 hours depending on location.
Free delivery to Finland on orders of $60 USD or more. A delivery charge of $22 USD will be billed on all orders less than $60 USD.
UPS freight pre-paid: DDP (Duty and customs paid by DigiKey)
FedEx or DHL freight pre-paid: CPT (Duty, customs, and VAT due at time of delivery)
Credit account for qualified institutions and businesses
Payment in Advance by Wire Transfer
![]()
![]()
![]()
![]()
![]()


More Products From Fully Authorized Partners
Average Time to Ship 1-3 Days, extra ship charges may apply. Please see product page, cart, and checkout for actual ship speed.
Incoterms: CPT (Duty, customs, and applicable VAT/Tax due at time of delivery)
For more information visit Help & Support
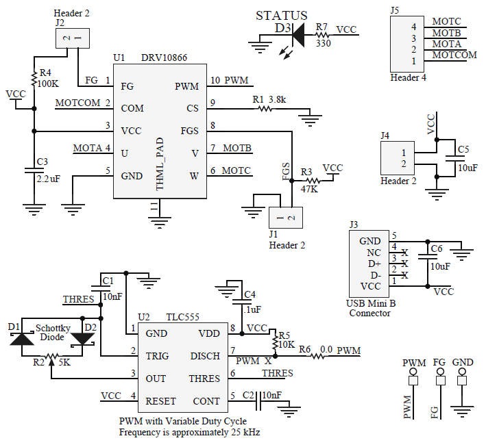
The DRV10866EVM is a complete solution for evaluating the DRV10866 5-V, three-phase sensorless BLDC motor driver. It includes a TLC555 timer configured to supply a PWM to the DRV10866, a potentiometer to adjust the speed of the motor by varying the duty cycle of the PWM, a jumper on the FG pin to allow the use of an external pull up resistor, and a jumper on the FGS pin to set ½ or normal frequency output on the FG pin. Power can be provided with the included micro-USB cable for 5 V or externally provided, up to 5.5 V, through the power header. The PWN, FG, and GND signals are all brought out to surface mounted test points.
The overcurrent threshold setup pin sets the current limit for the device and is connected to a 3.8-kΩ resistor (R6) on the DRV10866EVM. This sets the current limit at 820 mA for the DRV10866. This resistor can be replaced and a new current limit set using the equation seen below. Please see the datasheet for the DRV10866 for more information on the overcurrent threshold setup pin.
| Manufacturer | Texas Instruments |
|---|---|
| Category | Motor Control |
| Eval Board Part Number | 296-37493-ND |
| Eval Board Supplier | Texas Instruments |
| Eval Board |
Normally In Stock
|
| Voltage In |
2 ~ 5.5 V
|
| Number of Motors and Type |
1, 3-Ph BLDC, Sensorless
|
| Power / Current Out |
820 mA
|
| Features |
Current Limit (Adj. or Fixed)
Over Current Protection Over Voltage Protection Stall Detection, Locked Rotor Protection Thermal Protection Under Voltage Protection, Brown-Out |
| Component Count + Extras |
18 + 8
|
| Application / Target Market |
Computers
Lighting: LED Commercial Lighting Portable Devices Set-Top Boxes |
| Design Author |
Texas Instruments
|
| Main I.C. Base Part |
DRV10866
|
| Date Created By Author | |
| Date Added To Library | 2018-11 |
Co-Browse
By using the Co-Browse feature, you are agreeing to allow a support representative from DigiKey to view your browser remotely. When the Co-Browse window opens, give the session ID that is located in the toolbar to the representative.
DigiKey respects your right to privacy. For more information please see our Privacy Notice and Cookie Notice.
Yes, Continue to Co-BrowseGet fast and accurate answers from DigiKey's Technicians and Experienced Engineers on our TechForum.
Please visit the Help & Support area of our website to find information regarding ordering, shipping, delivery and more.
Registered users can track orders from their account dropdown, or click here. *Order Status may take 12 hours to update after initial order is placed.
Users can begin the returns process by starting with our Returns Page.
Quotes can be created by registered users in myLists.
Visit the Registration Page and enter the required information. You will receive an email confirmation when your registration is complete.
Orders are typically delivered to Finland within 48 hours depending on location.
Free delivery to Finland on orders of $60 USD or more. A delivery charge of $22 USD will be billed on all orders less than $60 USD.
UPS freight pre-paid: DDP (Duty and customs paid by DigiKey)
FedEx or DHL freight pre-paid: CPT (Duty, customs, and VAT due at time of delivery)
Credit account for qualified institutions and businesses
Payment in Advance by Wire Transfer
![]()
![]()
![]()
![]()
![]()


More Products From Fully Authorized Partners
Average Time to Ship 1-3 Days, extra ship charges may apply. Please see product page, cart, and checkout for actual ship speed.
Incoterms: CPT (Duty, customs, and applicable VAT/Tax due at time of delivery)
For more information visit Help & Support
Thank you!
Keep an eye on your inbox for news and updates from DigiKey!
Please enter an email address