Solutions for Rapid Development of Long-Range Bluetooth Beacons
Contributed By DigiKey's North American Editors
2017-07-27
Beacon technology is designed to offer information to users within a short range, such as in retail stores or malls. While there is excitement over emerging location-based applications that depend on the ability to transmit beacons over hundreds of meters, developers have been limited by the range of conventional Bluetooth low energy (BLE) radios.
To address emerging opportunities in long-range beacon applications, developers need BLE solutions that are able to deliver significantly higher transmit power output, as well as development tools able to speed development of these designs. Bluetooth transceivers from Cypress Semiconductor and Silicon Labs meet this need by combining Bluetooth radio and power amplifier in a single package.
This article will describe what beacons are, discuss design options, and offer some solutions to help developers quickly get up and running with a long-range BLE-enabled beacon implementation.
Beacons beckon for simple, long-range implementations
Beacon technology offers a relatively simple mechanism for building proximity-aware services. By periodically transmitting a unique identifier and other data, beacons advertise their presence within some limited physical area. By using Bluetooth wireless communications, beacon applications can exploit the nearly universal support for Bluetooth in smartphones and other mobile devices. Running on these mobile devices, app developers can exploit the presence of a specific beacon signal to present information pertinent to the mobile user’s physical location. For example, within a retail store, an app can use beacons to detect when an individual approaches a particular section or counter within a store and display relevant store coupons.
Although these short-range retail applications were among the first uses of beacons, long-range beacon opportunities are emerging in broader segments including asset management, transportation, mass transit, airline terminals, large events, and wherever proximity-aware services can create greater efficiency of movement of vehicles, packages, or individuals. In serving wide physical areas, however, suitable beacon hardware designs require the ability to advertise at ranges well beyond those supported in retail beacons. Yet, hardware designers find some fundamental constraints in extending the range of their wireless systems.
Design options
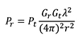
Hardware engineers find themselves with a limited number of design options for extending the range of wireless communications. At a given range (r), the power (Pr) detected at the receiver is proportional to transmitted power (Pt) as described in the Friis transmission equation:
![]()
Where Gr and Gt are received and transmitted antenna gain, respectively, and λ is wavelength.
New wireless designs for proprietary networks typically have the freedom to move to lower frequencies to increase received power, permitting longer range operation. The available options narrow for designs targeting standard frequencies and protocols such as Bluetooth. The options dwindle even further for designs targeting an installed base of receivers, such as smartphones and other mobile devices with limited radio sensitivity and antennas. Because of restrictions on antenna size and configuration at deployment locations, the options available to long-range beacon designers tend to be limited to increasing transmitted power.
Until recently, increasing the transmitted power for Bluetooth designs meant that RF engineers needed to design custom power gain stages to follow widely available off-the-shelf Bluetooth transceivers. Even with significant experience in building these power circuits, engineers faced continued challenges in optimizing the signal path without increasing noise. However, the emergence of RF front-end modules (FEMs) now provide developers with a significantly easier alternative.
FEMs variously incorporate a power amplifier (PA), low-noise amplifier (LNA), or both, in a design that is optimized to increase transmitter power output or receiver radio sensitivity without increasing system level design complexity. For example, the Skyworks Solutions SKY66111-11 BLE FEM integrates a PA with a simple switching network for bidirectional communications (Figure 1a).
![]()
Figure 1a
![]()
Figure 1b
Figure 1: Developers can connect MCU GPIOs to CRX and CTX on the Skyworks Solutions SKY66111-11 BLE FEM to switch between TX output through a power amplifier or RX input through a low insertion loss path (A), while modifying the voltage level on VBIAS to set the transmitter power output level (B). (Image source: Skyworks Solutions)
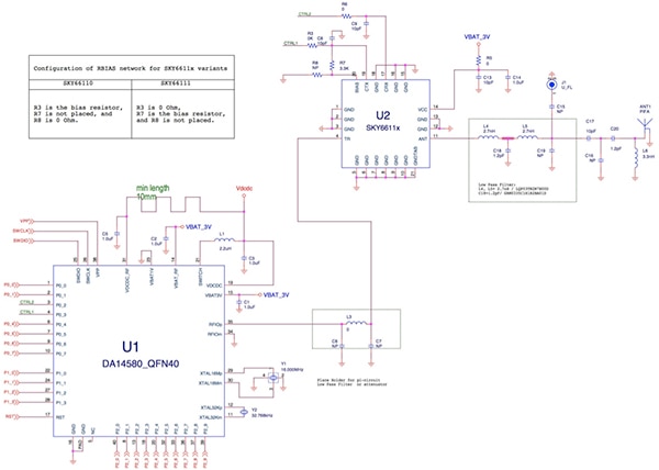
To extend the range of a Bluetooth transmitter or transceiver, developers simply connect the Bluetooth device’s RF I/O port to the FEM input and add a minimal number of passive components. BLE device manufacturers use this approach in range extender reference designs. For example, Dialog Semiconductor pairs its DA14580 BLE SoC with a Skyworks SKY66111-11 FEM in its own range extender BLE reference design (Figure 2).
Figure 2: Using a FEM to implement an extended-range Bluetooth design requires only a connection from the Bluetooth transceiver RF I/O pin to the FEM as illustrated in this reference design from Dialog Semiconductor. (Image source: Dialog Semiconductor)
Although FEMs simplify functional design, they present their own challenges for physical implementation. Designers must ensure that the physical design of printed circuit boards, modules, or packages provides effective heat dissipation to ensure reliability and performance over time. To help with this, FEMs such as the 3.3 x 3.0 mm Skyworks SKY66111-11 are packaged with an exposed center pad to promote heat dissipation. In addition, Skyworks provides specific guidelines for placement of multiple copper pc board vias, and solder coverage for enhancing thermal conductivity and promoting heat flow from the package (Figure 3).
![]()
Figure 3: FEMs such as the Skyworks Solutions SKY66111-11 incorporate an exposed center pad to promote heat dissipation, and require a complementary thermally conductive path comprising multiple copper vias built into the pc board. (Image source: Skyworks Solutions)
Along with thermal management and board design, component selection and placement are critical. Without careful attention to every detail, designers can inadvertently introduce parasitics and impedance mismatches that can lower performance. The emergence of solutions that integrate a BLE transceiver and FEM allows developers to largely avoid those details, relying on the module manufacturer’s ability to optimize the device.
Extended-range BLE module
The Cypress Semiconductor CYBLE-202007-01 BLE module offers a single package solution for extended-range BLE wireless. Certified in most global regions, the 15 x 23 x 2 mm module provides a complete long-range BLE subsystem by combining a Cypress programmable radio-on-chip (PRoC), Skyworks Solutions RFX2401C RF front end, passive components, and crystal oscillators. The CYBLE-202007-01 module includes an on-board antenna, as well as a U.FL connection for an external antenna such the Antenova B4844-01 or Pulse Electronics W1030.
Featuring up to 22 dBm output power thanks to its integrated PA, the Skyworks RFX2401C FEM also adds an LNA in its receive path and includes a matching network. The module’s PRoC is itself a sophisticated integrated system, integrating a 32-bit ARM® Cortex®-M0 core with a dedicated Bluetooth subsystem, multiple memory stores, and a full complement of analog and digital peripherals (Figure 4).
![]()
Figure 4: The Cypress Semiconductor programmable radio-on-chip (PRoC) combines a low-power ARM Cortex-M0 core, memory, and peripherals with a full Bluetooth subsystem to provide a wireless MCU capable of supporting typical IoT device requirements. (Image source: Cypress Semiconductor)
The Bluetooth stack runs in a dedicated subsystem built into the PRoC. As a result, the integration effort is minimal. Cypress recommends that designers place one or two external ferrite beads, such as the Murata BLM21PG331SN1D, between the supply and module, as close to the module as possible. Designers in many cases may only need to add appropriate sensors to complete a wireless IoT sensor design. Because the module brings out many of the PRoC’s pins, designers can use the PRoC’s integrated ADC for signal acquisition, and even leverage the drive capability of the PRoC’s GPIOs to provide a sensor excitation source if needed.
Development kit
Cypress demonstrates the very simple interface requirements of the CYBLE-202007-01 module in its CYBLE-202007-EVAL evaluation board for the module. Along with the ferrite beads, this evaluation board includes four connectors that bring out module pins (and, accordingly, PRoC pins).
For development, designers plug the eval board into the Cypress CY8CKIT-042-BLE-A baseboard. Along with the board, Cypress provides a comprehensive development package including its PSoC Creator and PSoC Programmer tools, as well as kit design files, documentation, and software examples. C language software in the Cypress development package and on GitHub include sample software demonstrating applications for the BLE module and PRoC, respectively.
Within the development package, a sample application demonstrates the software design pattern for a basic Eddystone beacon (Listing 1). Here, the main loop begins with an initialization routine that starts the BLE software component and registers the EddystoneEventHandler function, which provides the application with events from the BLE component.
Copy
int main()
{
/* Enable global interrupt mask */
CyGlobalIntEnable;
/* This function will initialize the system resources such as BLE and ADC */
Initialization();
while (1)
{
/* BLE stack processing state machine interface */
CyBle_ProcessEvents();
/* Process BLESS states */
IncrementAdvPacketCount();
/* Update the TLM Adv packets with "advPacketCount" and
* "SecCnt" */
UpdateTLMAdvPacket();
/* Put CPU and BLESS to low power mode */
LowPower();
if(stopAdv && (CyBle_GetState() == CYBLE_STATE_ADVERTISING))
{
/* Reset the stop advertisement flag. */
stopAdv = false;
/* Stop advertisement. */
CyBle_GappStopAdvertisement();
}
}
}
Listing 1: The Cypress BLE development package includes sample software that demonstrates the basic design patterns for a beacon application including the main loop shown here. (Code source: Cypress Semiconductor)
When that BLE component is started, the event handler configures the advertising packet and starts advertisement with a simple call to CyBle_GappStartAdvertisement() (Listing 2). Developers can control the advertisement duration by configuring a structure associated with the advertising packet. When the application dictates the need, developers can stop the advertisement sequence with just a call to CyBle_GappStopAdvertisement().
Copy
void EddystoneEventHandler(uint32 event, void* eventParam)
{
CYBLE_API_RESULT_T apiResult;
/* To prevent compiler warning. */
eventParam = eventParam;
switch (event)
{
/**********************************************************
* General Events
***********************************************************/
/* This event is received when component is Started */
case CYBLE_EVT_STACK_ON:
/* Configure WDT counter 0 with 2 second interval */
WDT_Initialize(CY_SYS_WDT_COUNTER0, TWO_SECOND_INTERRUPT_COUNT);
/* Enable WDT counter 0 */
WDT_EnableCounter(CY_SYS_WDT_COUNTER0_MASK);
/* Ignore the initial delay. Start counter to track the time since
* power ON. */
SetEnableSecCnt(true);
beaconCurrentRole = eddystoneImplenmentation;
ConfigureAdvPacket();
/* Start advertisement */
apiResult = CyBle_GappStartAdvertisement(CYBLE_ADVERTISING_CUSTOM);
if(apiResult != CYBLE_ERROR_OK)
{
CYASSERT(0);
}
break;
Listing 2: This code snippet from the Cypress BLE development package demonstrates event handling for a beacon, here showing the handler for the initial startup event, which initializes the advertisement packet and initiates the advertisement sequence. (Code source: Cypress Semiconductor)
On-chip FEM
Though difficult to accomplish, integration trends would predict that wireless MCUs begin to add FEMs on-chip, and Silicon Labs has accomplished just that with its EFR32BG13P732F512GM48 Blue Gecko BLE SoC. Within its radio subsystem, Silicon Labs integrates separate PA and LNA blocks in the SoC’s 2.4 GHz and sub-GHz paths (Figure 5). Along with its long-range radio subsystem, the BLE SoC combines an ARM Cortex-M4 with on-chip Flash and RAM, as well as a full slate of analog and digital peripherals. Other modules provide hardware crypto functionality and a sophisticated set of power management capabilities.
![]()
Figure 5: As shown in this limited section of full block diagram, the Silicon Labs Blue Gecko BLE SoC integrates front-end RF components including a power amplifier and low-noise amplifier to enhance power output and radio sensitivity for 2.4 GHz and sub-GHz radio operations. (Image source: Silicon Labs)
One of the first Bluetooth 5 SoCs, the device takes full advantage of the increased power output specified in the Bluetooth 5 specification. Using its on-chip PA, the Silicon Labs’ BLE SoC can achieve over 19 dBm output power. Although the SoC consumes only 70 µA/MHz in active mode without radio activity, power consumption of course rises significantly during high power TX. At its maximum 19.5 dBm output, the device consumes about 131 mA (typical).
As with other highly integrated devices, the Silicon Labs BLE SoC requires few external components to provide a complete system design. Some of the few recommended components make up a four element matching network for transmit power output over 13 dBm at 2.4 GHz (Figure 6).
![]()
Figure 6: Developers can implement a wireless design based on the Silicon Labs Blue Gecko BLE SoC with few additional components beyond the four element matching network recommended for 2.4 GHz power output over 13 dBm. (Image source: Silicon Labs)
The company includes this matching network along with the other minimal set of required components in its SLWRB4104A Blue Gecko radio board. For development, engineers simply plug the radio board directly into the SLWSTK6020B BLE starter kit. For software development, Silicon Labs provides its Simplicity Studio and a Bluetooth software development kit (SDK) to help speed development of long-range beacon designs.
Conclusion
Long-range Bluetooth beacon technology is gaining acceptance in applications spanning multiple industry segments. To build long-range beacon devices, engineers until recently needed to design custom power stages to boost power output. The availability of integrated FEMs has simplified basic functional design of these devices, but engineers face remaining challenges in thermal management, parasitics, and impedance matching.
The emergence of Bluetooth transceivers with integrated FEMs, allows developers to easily add long-range Bluetooth capabilities, relying on the device manufacturer’s ability to optimize these designs. Today, developers can find FEM integrated Bluetooth modules and SoCs able to speed development of designs capable of delivering a beacon signal to mobile devices located hundreds of meters away.
Disclaimer: The opinions, beliefs, and viewpoints expressed by the various authors and/or forum participants on this website do not necessarily reflect the opinions, beliefs, and viewpoints of DigiKey or official policies of DigiKey.




